Виробництво гумінових добрив – один із найперспективніших напрямів підвищення родючості грунтів та отримання хорошого врожаю.
У світі налічується близько 3,2 мільярда гектарів землі, придатної для ведення сільськогосподарських робіт, що становить лише 9% всього земельного фонду. Але з кожним роком урожайність упевнено знижується. До цього призводить порушення наукових засад ведення господарської діяльності (принципів сівозміни та ін.). Нестача врожаю компенсується внесенням мінеральних добрив, але на цей момент з точки зору екологічної безпеки вони вичерпали свої можливості через мінералізації ґрунтів. У багатьох країнах введені та поступово посилюються обмеження на застосування добрив з мінеральних речовин, особливо тих, що містять фосфор. Тому виробництво гумінових добрив із сировини органічного походження розглядається як часткова або повна заміна традиційних мінеральних добрив.
Що таке гумінові добрива
Гумінові речовини утворюються в ґрунтах в результаті біохімічного розкладання та перетворення залишків органічного походження. Гуміни накопичуються в ґрунтах протягом тривалого часу і багато в чому визначають родючість ґрунту.
Гумінові речовини – це загальна назва, яка поєднує:
- гумінові кислоти;
- фульвокислоти;
- солі цих кислот (гумати та фульвати);
- сполуки цих кислот із ґрунтовими мінералами (гуміни).
Гумінові речовини можуть бути в ґрунті і бути неактивними, тобто ніяк не впливати на процеси, що відбуваються в рослинах і в самому ґрунті. Для запуску сприятливих процесів гумінові речовини потрібно активувати шляхом підвищення температури або використання реагентів, які переведуть базову речовину водорозчинний стан. І лише після цього добриво стане стимулятором росту рослин та джерелом поживних речовин. Крім сприятливого впливу гумінових добрив на рослини, гуміни також покращують і ґрунт (підвищення капілярної та польової вологоємності, підвищення водопроникності, покращення структури, зменшення щільності та ін.).
Історія застосування гумінових речовин
Виробництво гуматів стало реальністю, починаючи з 1876 року. Саме тоді німецький хімік Ахард уперше отримав солі гумінових кислот із торфу. Але достатньої теоретичної та практичної бази для масового виробництва тоді не було. Спочатку гумінові речовини, отримані з бурого вугілля, застосовували як барвник.
У ХХ столітті дослідження продовжилися і в 80-х роках гумінові речовини почали застосовувати в сільському господарстві та медицині. Для їх одержання використовувалися кам’яні та бурі вугілля, торф, сапропель, леонардит.
Виробництво гумінових добрив – основні технології
Виробництво гумінових добрив – процес не такий простий, як здається на перший погляд. Щоб «дістати» гумати та гуміни з вихідної сировини спочатку потрібно зруйнувати дуже міцні лігнінові та целюлозні оболонки клітин. Якщо руйнація відбулася лише частково, то який би реагент не використовувався, вихід добрив буде невисоким. З урахуванням того, що шар гумінових речовин не дуже великий і для його утворення потрібно щонайменше 1-2 роки, ефективність обладнання, яке застосовується для екстракції, є важливим фактором.
Найпростіший процес виробництва гумінових добрив має такий вигляд. Вихідна суміш завантажується в екстрактор, куди одночасно подається розчинник. Через деякий час концентрація гумінових речовин досягне необхідного рівня і суміш подається в перегінний куб для відгону розчинника. Пари розчинника конденсуються в холодильнику-конденсаторі, після чого збираються у спеціальній збірці. Розчинник може багаторазово використовуватись для екстракції. Процес повторюється доти, доки з вихідної сировини не буде отримано бажану кількість гумінових речовин. Ця схема нескладна, але малоефективна. Не відбувається руйнування лігнінних та целюлозних оболонок, тому вихід продукту невеликий. Процес тривалий, повторюваний та енерговитратний. Використання розчинників робить його також неекологічним.
Для більш ефективної екстракції можна використовувати нове для цього процесу обладнання електромагнітні апарати з вихровим шаром феромагнітних частинок, або скорочено – АВС.
Виробництво гумінових добрив в апаратах вихрового шару

В АВС здійснюється диспергування торфу у воді за рахунок інтенсивного впливу на нього з боку феромагнітних частинок, які рухаються по складних траєкторіях під дією електромагнітного поля, що обертається. Під час руху частки стикаються з частинками торфу, одна з одною і зі стінками робочої камери. В результаті частинки торфу подрібнюються і більше 80-90% мають розмір не більше 15 мікрон. При цьому ефективно руйнуються лігнінові та целюлозні оболонки, а гумінові речовини виходять із торфу та потрапляють у воду. Виробництво гумінових добрив в апаратах вихрового шару може проводитись як із використанням, так і без використання реагентів.
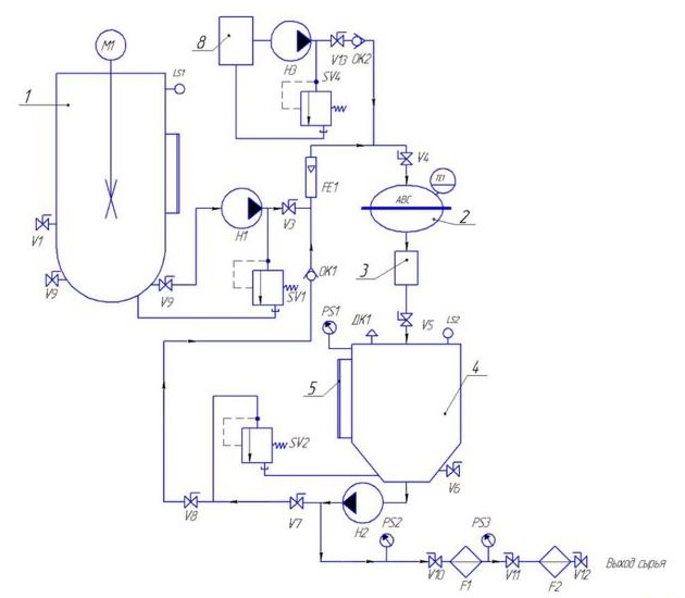
Схема виробництва гумінових добрив із використанням апарату вихрового шару
Один із варіантів технологічної схеми для виробництва гумінових добрив в апаратах вихрового шару наведено на малюнку 1.
Малюнок 1 – Технологічна схема виробництва гумінових добрив в апаратах вихрового шару: 1 – ємність з мішалкою (500 л), 2 – апарат вихрового шару, 3 – пастка для феромагнітних частинок, 4 – проміжна ємність (500 л), 5 – 6 – ємність готового продукту (500 л), 7 – оглядове вікно, 8 – ємність для розведеного з водою лугу (50 л), V – кульовий кран, H1 – насос, регулювання або частотним перетворювачем, або краном V2 FE – ротаметр, TE – термоопір, ДК – дихальний клапан, F1 – фільтр грубого очищення, F2 – фільтр тонкого очищення, PS – манометр, SV – запобіжний клапан, OK – зворотний клапан, LS – датчик рівня
Результати лабораторних досліджень
Було проведено лабораторні дослідження зразків гумінових добрив, отриманих з використанням апарату вихрового шару типу АВС компанії GlobeCore. Результати випробувань представлені у таблиці 1.
Таблиця 1 – Хімічний склад комплексного гумінового добрива, отриманого в апараті вихрового шару
| Найменування показника |
Зміст |
| Фульвокислоти, г/л |
30,8 |
| Гумінові кислоти, г/л |
19,1 |
| Загальний азот, г/л |
2,2 |
| Загальний фосфор, г/л |
2,5 |
| Загальний калій, г/л |
8,1 |
| Кислотність рН |
11,1 |
Наведені дані свідчать, що за комплексними показниками досліджуване гумінове добриво відповідає вимогам до продукції цього типу.
Переваги апаратів вихрового шару у виробництві гумінових добрив
- Підвищує вихід гумінових речовин та фульвокислот у розчин, а також підвищує їхню біологічну активність.
- Апарат може використовуватися для отримання гумінових добрив шляхом переробки торфу, сапропелю, біогумусу, леонардиту, бурого вугілля, компосту, посліду та ін;
- У разі використання біогумусу, компосту або посліду як вихідної сировини обробка в апараті дозволяє не тільки отримати добрива, а й знищити паразитів та гельмінтів;
- Виробництво гумінових добрив може здійснюватися як із застосуванням реагентів, так і без них;
- Мале енергоспоживання. Продуктивність апарату вихрового шару АВС-150 при отриманні гумінових добрив складає від 5 м.3/год, а споживання потужності – 9,5 кВт. Таким чином, питома витрата електроенергії на виробництво однієї тонни добрив самого апарату (без урахування потужності, що споживається приводом насосів) складає всього 1,9 кВт·год/м3;
- Компактність розмірів та легкість вбудовування у наявні технологічні лінії (заміна інших диспергаторів та екстракторів).
Для додаткової інформації або консультації щодо застосування апаратів вихрового шару в процесі переробки сапропелю, торфу, бурого вугілля, леонардиту, біогумусу з метою одержання гумінових добрив скористайтесь одним із контактів із відповідного розділу нашого сайту.







Апарат вихрового шару ...
Апарат вихрового шару ...
Апарат Вихрового Шару ...